Diagrams
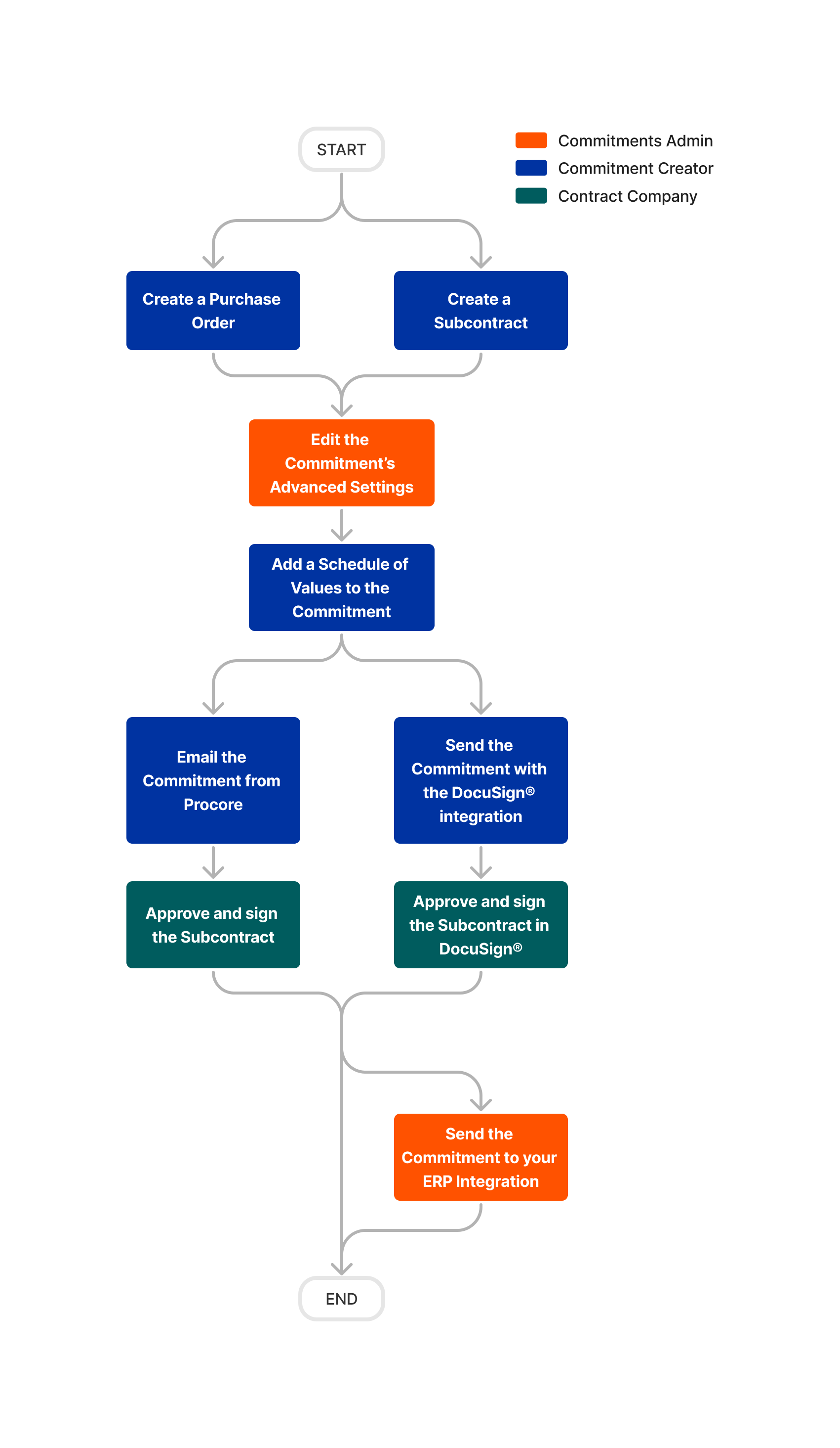
Create a Commitment
Create a Purchase Order or Subcontract
Subcontractor Invoices
High case volume may cause delayed response times for ERP and Frontline Support. Thank you for your patience and understanding as our team focuses on providing the best possible service.