Diagrams
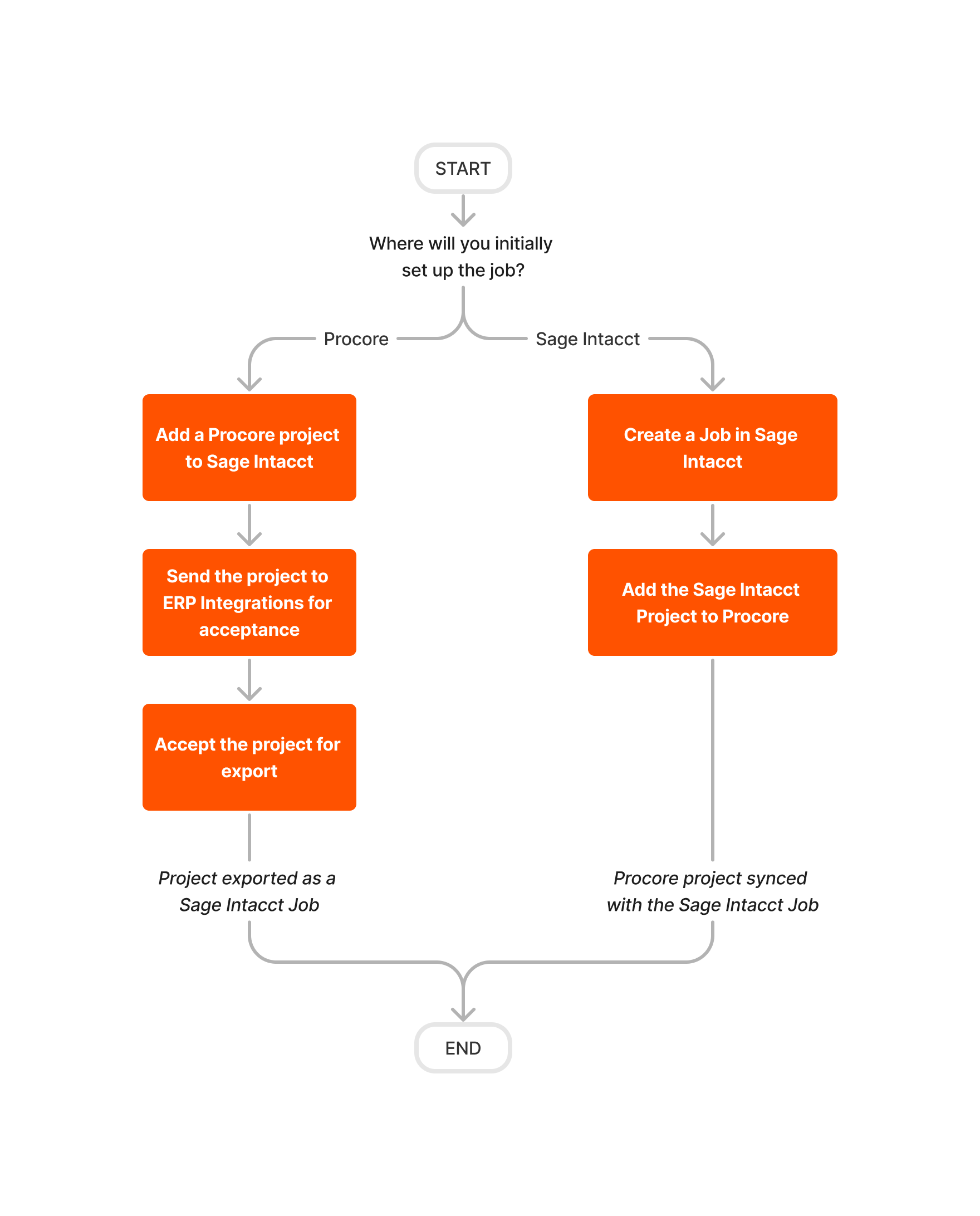
Job Set Up

Sub Job Setup

Budget Setup

Budget Update

Create and Export Commitments

Create and Export CCOs

Create and Sync Vendors

Export Subcontractor Invoices

The erpsupport@procore.com email address will be retired on April 8, 2026. We recommend using our enhanced Webform, Phone, or Chat for faster support on new requests.
The most used Product Manuals across the site
Highlights of newly released Product Manuals







